政策与声明
乘着风物流知识产权保护声明
乘着风物流一直致力于尊重知识产权,严禁委托人、托运人、发货人(统称为“客户”)未经授权制造、生产、使用、销售、许诺销售、出口涉嫌侵犯第三方知识产权的货物。客户不应向乘着风物流交寄或委托乘着风物流发运涉嫌侵权第三方知识产权的货物或包裹,且不得利用乘着风物流提供的服务从事侵犯第三方知识产权的行为。
乘着风物流有权利但无义务对客户申报的物流信息进行监控及审查,并对接收到的包裹实物予以开箱验视,以核验客户的货物是否涉嫌侵权第三方知识产权。保证货物不侵犯第三方知识产权的责任与义务在于客户,而非乘着风物流。乘着风物流接收并发运客户货物的行为不应被视为货物不侵权的证明或乘着风物流对客户货物不侵权的判定,客户不能因乘着风物流未检验出客户的货物涉嫌侵权或未要求客户申报知识产权状况或提交证明,而要求乘着风物流承担客户所遭受的损失。
若客户向乘着风物流交寄的货物涉嫌侵犯第三方知识产权,货物发出后,则有可能被出口国或进口国所在地的海关扣留或没收,客户可能会被处以罚款,构成犯罪的,将被依法追究刑事责任,也有可能遭受知识产权权利人或者买家的侵权投诉、指控、索赔、赔偿或起诉。乘着风物流有权根据侵权性质及情节严重程度对客户采取相应的警告或惩戒措施。
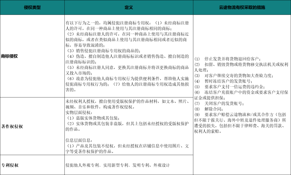
一、具体规则

1.如乘着风物流自查发现客户的货物涉嫌侵犯第三方知识产权,乘着风物流有权按照客户货物被发现侵权时的状态及情节严重程度,对客户实施以上任一一项或几项措施;
2.当客户侵权情节特别显著或严重时,乘着风物流有权对客户单方面采取解除合同、直接关闭发货账号及乘着风物流酌情判断与其相关联的所有发货帐号或采取其他为保护权利人的合法权益,由乘着风物流酌情判断认为适当的措施。该等情况下,乘着风物流还有权冻结客户在乘着风物流预充值账户内的资金或要求客户支付保证金或提供担保,用以确保权利人在行使投诉、举报、诉讼等救济权利时,乘着风物流的合法权益得以保障。“侵权情节特别显著或严重”包括但不限于以下情形:
►客户侵权行为的情节特别严重;
►权利人针对乘着风物流发送了律师函、提起诉讼或法律要求;
►客户因侵权行为被权利人起诉、被司法、执法或行政机关立案处理;
►因应司法、执法或行政机关要求乘着风物流处置账号或采取其他相关措施;
►客户所交寄的货物在产品属性、来源、销售规模、影响面、损害等任一因素方面造成较大影响的;
►构成严重侵权的其他情形。
3.客户应保护并避免乘着风物流承担或遭受由于客户交寄的货物涉嫌侵权第三方知识产权而给乘着风物流造成的任何性质和种类的成本、索赔、损害和责任。客户应赔偿乘着风物流为客户提供服务而产生的侵权索赔。如果乘着风物流向客户提供服务的过程中因发运的客户货物侵犯第三方的知识产权而遭到权利人的投诉、指控、索赔、赔偿或起诉,客户应为乘着风物流辩护并按照乘着风物流的要求及时提供相关信息及所需证据。
4.为了更好地履行知识产权权保护责任,乘着风物流将根据法律法规的调整、经营环境的变化等因素及时地修订本声明并予以公示。修订后的声明于公示公告中指定的日期起生效。客户继续使用乘着风物流的服务,视为对该新修订声明的认可和接受。
5.若客户的行为同时也违反客户与乘着风物流签订的合同、《报价表》及《知识产权合规承诺函》的相关约定或规定,乘着风物流将同时依据该等约定或规定对客户另行处理。
6.乘着风物流保留以上处理措施的最终解释权及决定权,也会保留与之相关的一切权利。
本声明如中文和非中文版本存在不一致,歧义或冲突,应以中文版为准。
二、我们建议客户
1.尊重知识产权。请客户严格排查自己交寄或销售的货物是否侵权,若存在侵权行为,请立即停止。同时,严格把控进货来源,杜绝来源不明的货物,并禁止向乘着风物流交寄任何侵犯第三方知识产权的货物。
2.客户收到相关知识产权侵权投诉后,如认为未侵权,应当在指定的期间内向乘着风物流提交申诉。提交申诉的材料如:相关司法判决、行政裁定文书、不侵权的对比材料、授权书、来自权利人的有效进货证明等。客户对其提供的申诉材料的真实性、合法性、有效性承担相应法律责任。如客户不提供任何证明、提供的证明系伪造或不足以证明客户没有侵权的,乘着风物流则判定涉案货物侵权成立。
